| 索 引 号: | 122200004130217908/2025-05758 |
| 分 类: | 工伤保险 ; 其他 |
| 发文机关: | 镇赉县社会保险事业管理局 |
| 成文日期: | 2025年11月11日 |
| 标 题: | 我地工伤职工去省内异地就医直接结算服务指南 |
| 发文字号: | 无 |
| 发布日期: | 2025年11月12日 |
| 索引号: | 122200004130217908/2025-05758 | 分 类: | 工伤保险 ; 其他 |
| 发文机关: | 镇赉县社会保险事业管理局 | 成文日期: | 2025年11月11日 |
| 标 题: | 我地工伤职工去省内异地就医直接结算服务指南 | ||
| 发文字号: | 无 | 发布日期: | 2025年11月12日 |
我地工伤职工去省内异地就医直接结算服务指南
一、政策依据
《吉林省工伤保险省内异地就医管理办法(试行)》和《吉林省工伤保险省内异地就医直接结算经办规程》(吉人社联〔2024〕76号),文件电子版可分别在省社保局和我局网站中查询。
二、启动时间
2024年8月1日开始,省内各工伤保险协议机构按改造进度陆续上线。
三、人员范围
在本地参加工伤保险且享受待遇状态正常,已完成工伤认定、工伤复发确认、工伤康复确认或辅助器具配置确认,异地长期居住、常驻异地工作和异地转诊转院等工伤职工,可以申请备案。经审核通过后,可享受异地门诊和住院直接结算服务。参保地经办机构对备案人员的资格进行审核并实行动态管理。
四、备案流程
工伤职工或近亲属到参保地经办窗口现场申请,按要求填写、提交相关材料。
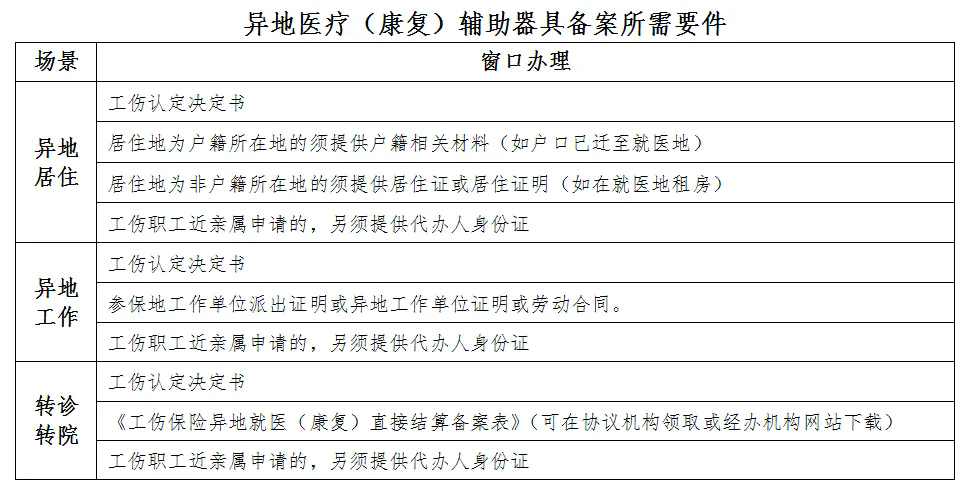
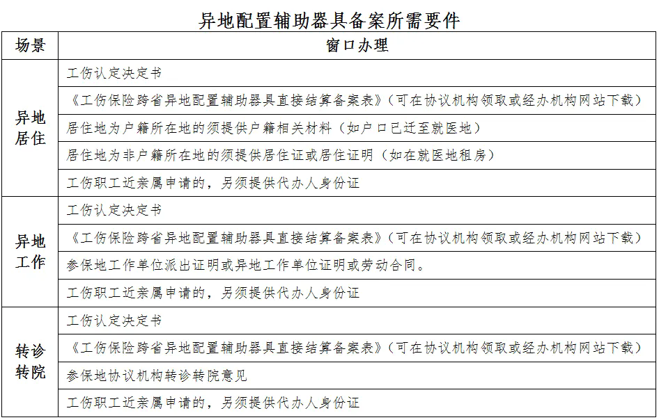
五、所需要件
根据不同业务场景,需要分别提供相应材料。


注意事项:
1.省内转诊转院工伤职工备案有效期最长不超过6个月,有效期内可在转诊对应医院多次就医。有效期结束后仍有省内异地就医需求的,需重新办理登记备案,否则发生的费用不予支付。
2.省内异地长期居住(工作)工伤职工备案长期有效至丧失备案条件止(如居住证到期、工作地变更等情况),如需变更或取消备案,原则上需距上次备案满3个月;
3.备案有效期内,可在就医地多次就诊并享受异地就医直接结算服务。
六、就医和结算管理
1.备案审核通过后,工伤职工可持社保卡(或电子社保卡)到就医地协议机构进行治疗,并遵守就医地就医流程和服务规范。
2.省内异地就医直接结算的工伤医疗费、工伤康复费、辅助器具配置费,统一执行本省工伤保险诊疗项目目录、工伤保险药品目录、工伤保险住院服务标准、工伤康复服务项目、辅助器具配置目录有关规定。
3.省内异地转诊转院发生的到参保地外就医途中所需的交通食宿费不纳入省内异地就医直接结算范围,由参保地经办机构按照相关政策规定审核报销(省内异地长期居住或工作的工伤职工不享受此项待遇)。省内异地就医住院期间伙食补助费逐步纳入直接结算范围,支付标准统一按照全省定期待遇调整政策执行。
4.工伤职工应当在就医前完成备案登记,未按规定办理登记备案手续或在就医地非备案协议机构发生的费用,工伤保险基金不予支付。
|
|